Design process that was followed in this project:
• Introduction
• Current Interventions to encourage cycling
• Primary Research
• Persona
• User trajectory
• Ecosystem
• Initial idea
• Further ideation
• Final concept
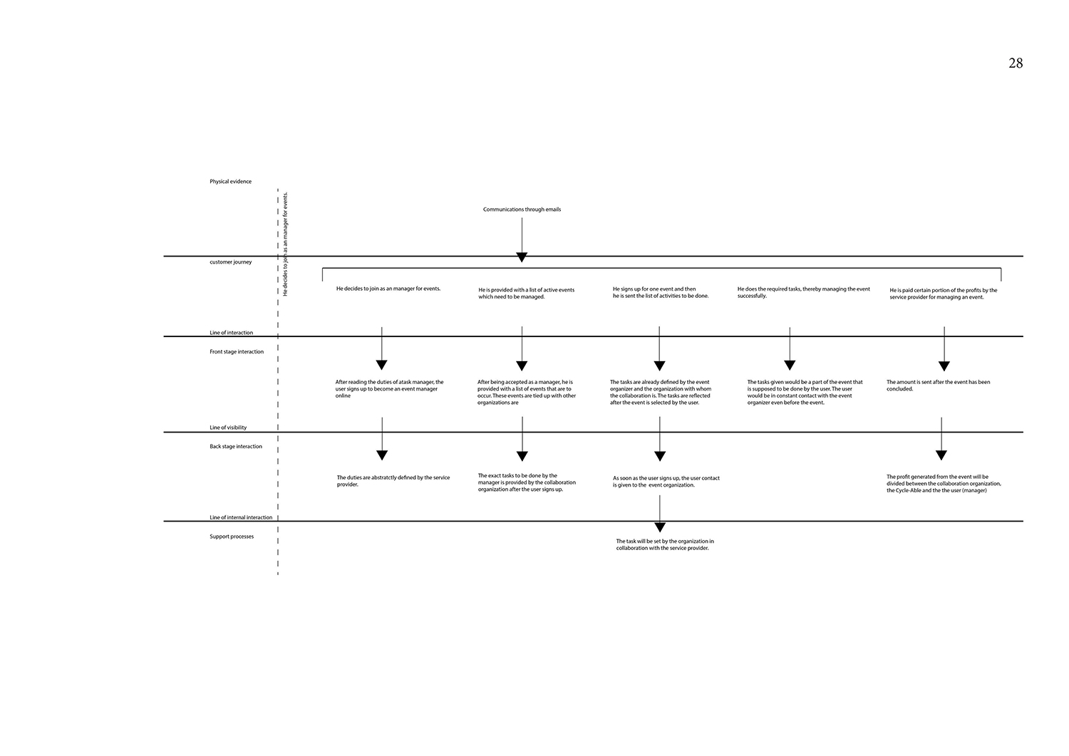
• Service blueprint
• Service value creation
• Failure scenarios
• Information Architecture
• Wireframes
• Evaluation Plan and Evaluation
Case Study Download:
• Cycle-able......
• Cycle-able_Report......